new AM transmitter
 get more from your vintage radio

AM Transmitter with Module

NEW Advanced 4049 Transmitter

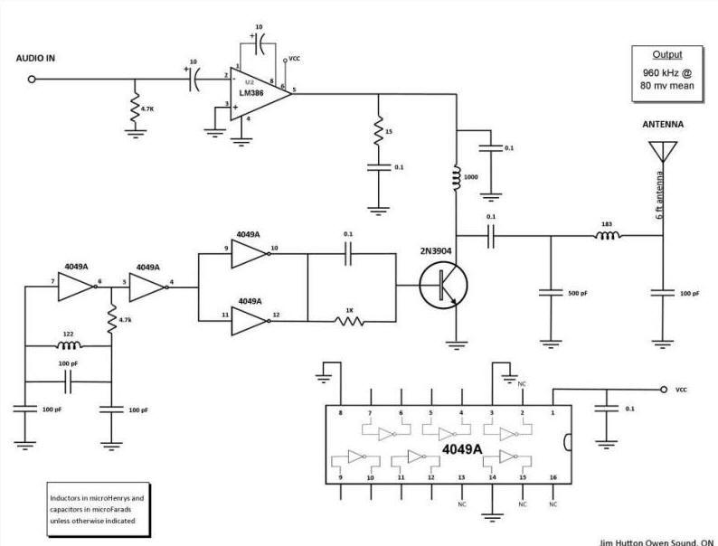
This new AM Transmitter is designed around the 4049 chip and is built from a kit available at Vetronics.  The transmitter has a single control for adjusting the modulation as shown at the right.  This control can be used to eliminate distortion by turning down the level of modulation or improve the sound by increasing the modulation.  The transmitter's schematic is shown below.

The audio signal from the standard module is delivered to the audio input of the transmitter. This provides a means of playing FM Stations on your vintage radio as well as music from your SmartPhone or music from a USB key.

The transmitter is powered by a 12 volt rechargeable 4800 mAh Lithium ion  battery which should provide up to 20 hours of play before needing to be recharged.

Vintage Auto Application
The transmitter, module and battery are mounted in a secure metal housing which makes it suitable for use in vintage autos with AM radios. The transmitter case has soft rubber feet which enables it to safely sit on the dash.  During testing in this environment it was noted that FM reception was poor which is due to the metal body of the car attenuating the FM signal. However the sound was strong and clear when using Bluetooth or playing music from a USB Key. So it is highly recommended for playing music from your Smartphone or USB Key on your antique car's AM radio.

 Listen to the NEW AM Transmitter Operating in a Vehicle
 
Listen to the NEW AM Transmitter on a Vintage Radio
 

The Advanced AM Transmitter is available for....   $195 cdn    or    $145 usd

 Cost Breakdown

 Each AM Transmitter takes about 4 hours to build and test.
 The components cost as follows:
Metal Case . . . . . . . . . . . . . . . . . . . . . . . .  $16.00
Rechargeable Battery  . . . . . . . . . . . . . . .  $36.00
Vetronics Kit (including shipping)   . . . . . . . . .  $76.00
Bluetooth/MP3 Module  . .  . . . . .. . . . . . .  $25.00
Miscellaneous Parts . . . . . . . . .  . . . . . . .  $12.00
Total Cost of all Parts  . . . . . . . . . . . . . . . $165.00

The Advanced AM Transmitter is available for....   $195 cdn    or    $145 usd

   Order an AM Transmitter

 

Module Remote

Module Operating Instructions

General Function

The module can play in three modes, Bluetooth, FM and USB-SD Card (MP3 Player). The mode is changed by pressing the “Mode” button on the remote shown here. When using the Bluetooth Mode search for JQ-BT on your device to sync with the module. When a USB Key or SD Card is inserted the module will automatically change to the “MP3” Mode and start playing the first MP3 file on the Card or USB Key. When you select “FM Mode” for the first time press the “Pause-Play” button and the module will search for all FM stations in your location. This only needs to be done once since the stations are stored in the module’s memory. When completed it will return to the first FM station it detected. You can then use the “Forward” and “Back” buttons to scroll to your preferred FM station. Once selected, the module will return to that FM station each time the “FM Mode” is selected.